Power Systems Analysis and Design for Reliable Operations.
Ensuring uninterrupted facility operation relies on planned electrical infrastructure. Our power system analysis and design expertise proactively identifies vulnerabilities. We provide an in-depth, expertly engineered evaluation of your power system, pinpointing efficiency improvements and integrating renewable solutions for Net Zero electrification.
The Imperative of Power Systems Analysis
Modern facilities face complex demands, making robust electrical systems non-negotiable. Without dedicated power system analysis, critical failures and substantial financial setbacks are significant risks. Proactive electrical system analysis is indispensable for identifying weaknesses, enhancing reliability, and safeguarding entire operational continuity. We prioritise risk mitigation, demand-driven compliance, and verifying distributed generation resource integration.
Safeguarding Your Operations: Identifying & Overcoming Challenges
Protecting a facilities operations starts with a deep understanding of its electrical infrastructure. Our comprehensive electrical system analysis delves into every critical aspect, from pinpointing potential weaknesses through fault analysis in the Power system to optimising energy distribution with power load flow analysis. This essential electrical engineering work is foundational to effective power system analysis and design, ensuring systems are not just functional but also resilient against unexpected events.
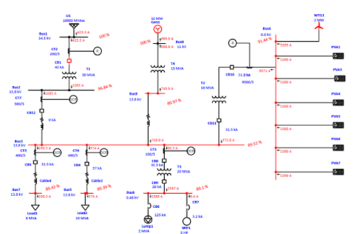
Our Advanced Power Systems Analysis Capabilities
Our comprehensive approach to power systems analysis provides an in-depth understanding of electrical infrastructure, ensuring optimal performance and reliability for any facility. This multifaceted electric power system analysis goes beyond basic assessments, delving into critical aspects of system behaviour under both normal and abnormal conditions.
Foundational Analysis
A core component is power load flow analysis, which evaluates the distribution of power throughout the system, optimising efficiency and identifying potential bottlenecks or overloads. We then conduct thorough fault analysis in the power system to pinpoint weaknesses and develop robust protection schemes against short circuits, ground faults, and other disruptive events. Furthermore, our contingency analysis of the power system rigorously tests the system's resilience by simulating various equipment failures or unexpected scenarios, providing insights into its ability to maintain stable operation.
Specialised Assessments
Our suite of services includes specialised studies such as harmonic analysis to address waveform distortions, arc flash studies for critical safety assessments, transient stability studies to understand dynamic responses, and comprehensive protection coordination studies to minimise outage impact.
Strategic Benefits
This multi-faceted power system analysis and design not only identifies current strengths and weaknesses but also provides the detailed information necessary for effective troubleshooting, strategic planning for future growth, and making informed maintenance decisions to improve system longevity, grid connections and performance post interuption."
Our Streamlined Power Systems Analysis Process
We start our comprehensive approach to power systems analysis by thoroughly understanding your facilities electrical needs and goals, gathering essential data like schematics, specifications, and expansion plans. This forms the foundation for a precise electrical system analysis.
This simulates power flow under various conditions, identifying bottlenecks, power losses, and capacity limits to ensure efficient system handling of current and future demands can be managed without interruption.
This simulates electrical faults to design effective protective relaying, size protective devices, and minimise outage impact, ensuring safety and reliability.
To boost resilience, we conduct a contingency analysis of the power system. This evaluates system performance under “N-No.” scenarios (e.g., loss of a major component), identifying potential cascading failures and developing strategies for stability during critical events.
Based on insights from power load flow analysis, fault analysis, and contingency analysis, our experts develop tailored solutions and recommendations, including system upgrades, equipment replacements, and renewable energy integration.
We provide ongoing support during solution implementation, assisting with design adjustments, commissioning, and post-implementation verification. Our goal is seamless integration and measurable improvements in efficiency, reliability, and safety.
Why Choose Us ?
Choose Elecwatts for unparalleled power systems analysis and design that delivers tangible results. Our expertise in modern power system analysis allows us to provide an in-depth electric power system analysis, optimising your electrical systems for resilience and efficiency. We go beyond traditional electrical engineering work by focusing on transformative solutions.
As leaders in the electrification of infrastructure, our work is inherently tied to achieving Net Zero targets, ensuring your operations are both robust and environmentally responsible. Partner with us to future-proof your power systems and contribute to a greener world.
Elecwatts Impact: Quantifiable Results in Power Systems
Elecwatts commitment to excellence in power systems analysis translates into measurable results for our clients worldwide. Leveraging over 15 years of industry leadership, we've successfully analysed over 50 complex projects, providing unparalleled insight and experience. Our expertise consistently delivers CAPEX efficiency for clients, optimising power consumption and reducing operational costs. Furthermore, we've achieved a 100% reduction in downtime, ensuring enhanced reliability and uninterrupted operations for critical facilities. With our expert electrical engineering work serving countries in the UK, EU, Qatar, Saudi Arabia, and Oman, these figures underscore Elecwatts tangible impact in optimising electrical systems, driving efficiency, and ensuring the reliability of power infrastructure across the globe.
Experience
15+
Projects
50+
Success Stories: Transforming
Cable Infrastructure
High Voltage Plant Extension Design
Faced with ambitious net-zero targets and production growth, an industrial client engaged us to expand and optimise their high-voltage network. We delivered a strategic design and seamless extension, ensuring immediate connection readiness and mapping a clear pathway for future electrification goals.
Large-Scale Electrical Distribution in KSA
We provided comprehensive electrical engineering consulting to establish a new high-voltage distribution network across multiple development complexes in the Kingdom of Saudi Arabia. The project was completed within timelines and budget, successfully securing vital grid connections.
Industries Transformed by Our Power Systems Analysis
- PV & Solar (BESS)
- Critical Facilities & Utilities
- Data Centres
- Onshore and offshore Wind farms
- Commercial & Manufacturing industries
- Automotive manufacturing and Charging
- Hospitals & Stadiums
- Distribution Network Operators (DNOs)
- Distributed Energy Resources (DER)
Our electrical system analysis and power systems analysis expertise has a significant impact across a diverse customer base. We empower various industries to achieve greater reliability, efficiency, and sustainability in their electrical infrastructure. We provide complete Electrical Design and Advisory Services, transforming operations across a wide array of sectors. This includes optimising power for Building Services, ensuring efficient integration for PV & Solar (BESS), supporting the electrification of Automotive manufacturing and charging, and enhancing grid stability for Transmission & Distribution (T&D).
We deliver robust power solutions for critical Facilities & Utilities, guarantee uninterrupted power for Hospitals & Stadiums, and facilitate grid modernisation for Distribution Network Operators (DNO) and Distributed Energy Resources (DER). Our work also extends to optimising power systems for Wind farms (onshore and offshore), boosting efficiency in Commercial & Manufacturing, and ensuring continuous, high-quality power for vital Data Centres.
Common Questions About Power Systems Analysis
What is power systems analysis and why is it important?
Power system analysis and design is the detailed study of an electrical system’s components and interactions. it’s crucial for predicting behaviour, identifying weaknesses, optimising performance, ensuring reliability, and preventing costly outages for a safe, efficient, and stable electrical infrastructure.
How does power load flow analysis contribute to efficiency?
Power load flow analysis simulates electrical power flow, identifying voltage levels, currents, and power losses. By pinpointing inefficiencies like excessive voltage drops, it enables system optimisation for improved energy efficiency and reduced operational costs.
What is the role of fault analysis in power system design?
Fault analysis in power system design is critical for safety and reliability. It simulates electrical faults to determine current magnitudes, essential for correctly sizing protective devices, designing robust grounding systems, and ensuring equipment withstands faults, minimising damage and outages.
Do you provide power system analysis and design for renewable energy integration?
Absolutely. We specialise in power system analysis and design for renewable energy integration. Our services cover grid interconnection, impact studies, and optimisation for solar, wind, and battery storage, seamlessly incorporating renewables to support Net Zero electrification goals.
What makes your electrical engineering work unique in power systems analysis?
Our electrical engineering work in power systems analysis is unique due to our multi-chartered team’s deep expertise, cutting-edge technology, and proactive approach. We provide comprehensive, tailored solutions that drive efficiency, enhance resilience, and are geared towards the electrification of infrastructure and achieving Net Zero targets.
Get Expert Advice
We are an independent Multi Chartered Electrical Engineering consulting firm based in the UK & UAE. Contact us for more information.
